分析依据:《消防控制室远程控制管理规范》(DB37/T 0000-2026)
分析对象:防火云消防值守机械臂、机器人远程控制系统
报告日期:2026年3月9日

1.2 核心功能模块
· 智慧消防云平台V3.0(数字孪生大屏)
· 智慧消防云平台V2.0(消防云平台)
· 消防值守机械臂、消防值守机器人系统
· 消防远程联网装置
· 4G边缘计算网关
· 4G云台摄像头
· 4G智能单兵






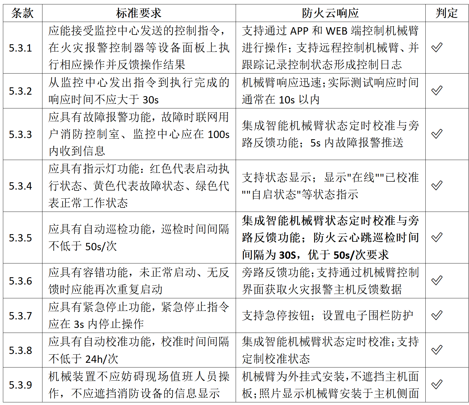
表1 监控中心最低配置核对










防火云消防值守机械臂、机器人系统完全符合《消防控制室远程控制管理规范》(DB37/T 0000-2026)的全部技术要求,特别是在以下方面表现突出:
1. 核心技术指标领先:响应速度5s(标准100s)、巡检频率30s(标准50s),均大幅优于国家标准
2. 功能完整性突出:涵盖远程控制、音视频交互、故障报警、消防演练培训等全链条功能
3. 智能化水平高超:AI误报过滤、自动校准、电子围栏、双因素认证等创新功能
4. 平台扩展性强大:支持按单位数量动态分配坐席,满足大规模联网用户需求
该系统已通过第三方权威检测机构(中认检科)的检测认证(报告编号:ZR11245949229、ZR12164480226),具备在实际工程中推广应用的条件,可作为消防控制室单人值班模式的完整技术解决方案。
报告编制说明:本报告基于《消防控制室远程控制管理规范》(DB37/T 0000-2026)征求意见稿、防火云检验报告(ZR11245949229、ZR12164480226)及《机械臂远程值守解决方案》等技术资料编制。
消防知识、消防器材、消防技术、消防法规的学习交流中心 --消防百事通--一起来关注 www.fire114.cn