(本文一万一千八百多字,是原本写给某物业经理的一篇建议书。作者从2012年到2025年迟到两次,一次是2016年4月份某天上班迟到了,之后我争取不会再迟到第二次。竟没想到,2025年竟又迟到一次。我原先预料这种情况有可能发生,叮嘱自己这天转班干脆不要睡,这一躺下去怕出问题。回到宿舍,上完厕所、洗完澡、洗完衣服一阵忙完之后看时间已经9点半了,下午1点接班,12点最好起床,这中间不到3个小时的休息时间。当时我是定了闹钟的,反思自己应该是太困了……闹钟响了之后也还是睡下了,直到被人敲门催醒。公司方面有没有责任?熬了一整夜,然后中午1点钟就要接班,这样的转班制度合不合理?如果公司方面辩称:“那别人怎么转班没有迟到?”公司不要忘记:部门开会的时候通报的值班睡觉现象不在少数吧!不是一两个人值班睡觉的,这方面公司要不要反思自身后勤管理?公司不会反思自身制度的,员工承担的责任反而更加艰巨,这说明管理的更新进步得靠工人阶级了!作者是很重视荣誉的,却偏偏被现实愚弄!)
在决定写这些文字之前,我先斟求某经理的意见:
“我打算写篇论文献给公司,把某些规矩改一下,因为感觉太严苛了,脱离实际。手机的功能非常强大,可以用来阅读、刷题、提神(上夜班有用)……只要不过分,可以规矩宽松些,本人就喜欢游览网页。”
这经理回复两个字:
“可以。”
经理跟“能”一点儿关系都没有,不过这比不回复或者拒人于千里之外的态度要好一些,感谢他!
管理学有内容型激励理论,其中之一就是赫茨伯格的双因素理论。双因素理论认为满足员工需求是直接满足(激励因素)和间接满足(保健因素)。直接满足就是工作内容本身,间接满足就是薪资、工作环境和其他福利待遇等等。
管理学上普遍认为直接满足最好,因为效力持久,人员不易变动,且容易控制;而间接满足会有压力,不好掌控,运用不好还会有副作用。
直接满足是工作本身很有吸引力,从业者不一定是为工资而从事某项劳动。由于工作内容本身很有满足感,所以即便是工资福利待遇偏低,很可能员工也愿意长年累月的辛勤付出并且富有创造力。
间接满足就是不包括工作本身吸引人,且重复性工作时间一长会产生疲劳感,劳动者难以在工作内容中获得愉悦。但是社会又需要,需要这样急于出卖劳动力的人,所以不管情不情愿……人为了生存、挣钱要有人去做的。这一类满足主要倚靠薪资待遇,比较现实一些。
间接性满足工作对象包括流水线作业、井下矿工、建筑工人,还有一些会所里面陪客的服务员等。他们的工作内容一般谈不上热爱,薪资待遇的高低很容易影响他们的工作积极性。
接下来就从这两个方面来认识物业服务活动中最常见的秩序维护员的苦楚,进而分析:影响他们工作积极性的双因素。本文建议物业服务企业的相关岗位规矩可以宽松一些,这于提升物业服务水平有参考意义。
秩序维护员是物业服务活动中最常见的一种普通岗位,为方便论述这里称之为保安。这里不做保安和秩序维护员严格意义上的区别,因为工作性质大致一样,而且保安是国家列入职业工种的一个标准行业。
保安工作就其内容一般(小区)而言,实在谈不上有多少直接满足。不是作者不乐观,小区物业的保安至少要承受如下苦楚:
1、保安工服既不轻便保暖,也不宽松凉快;
与此类似的还有辅警,由于某些工作着装不能依人个性化需求,所以穿着难免“委屈”。那辅警一身的装备,我曾问:“这上面的挂件儿太多了,加上天又热,看着都累!”
辅警:“没办法啊,规定要穿的。”
门岗保安早晚要站立一个多小时,中间什么人物来了也要站起来。巡逻保安一天到晚巡逻,尽管可以配车,但改变不了步行的工作内容。他们都有一个共同着装要求就是穿皮鞋。
皮鞋,我这样评价:这种鞋领导穿或许有种满足感,但是穿着巡逻绝对是一种折磨!
同理还有女性的高跟鞋,据说央视主持人董卿主持节目之后脚疼得在后台哭。
2 、两头受气;
一方面,管理人员有着各种理由宣泄对员工们的不满;另一方面,业主素质参差不齐,可能也需要出气。于是,保安就成了公司管理人员和一些业主的出气筒,不仅恶语相加,甚至会动粗。
保安落得两头受辱,左右不是人。
3、转班累人;
有的物业服务企业是三班倒,有的是两班倒,总之大部分人是要上夜班的。就其工作本身而言,有多少人喜欢熬夜?不可能会普遍的,就是没读过书的人也知道上夜班不利于身体健康。况且,今天绝大多数国民是读过书的,当然知道夜班对身体的煎熬。
4、容易碰见熟人。
不要不把这种可能性视之为没啥事儿,也属于客观存在的心理负荷。那种熟人看见你在做保安,侧目俯视你,搞不好还要问:“多少钱一个月?”
你不能跟他吵,人家投诉你的成本非常低,而你维权的成本非常高。
仅凭这四点而论,物业保安这一工作有多少或是程度上能直接满足的?
间接满足方面,只说一点就够了:
“保安这一行普遍工资不可能会高,尤其是小区物业。”
自身服务能力很强而跟甲方讨价还价的物业服务企业不排除没有,非常罕见。
工资的高、低本来就是一个相对概念,普遍性工资高也还是相对于代际性的、跨国跨地域的比较结果。实际上,没有比较的工资高是不存在的,没有工资低作为对比就没有工资高这一测量概念。工资高只可能是少数、极少数,而工资低必须是大多数,这不仅仅是资本规律,也是这样的对比才有现实参照意义。
物业服务管理活动依托的场合大多数都是一般性质的物业,一般性质物业当中又以小区物业最为普遍。特殊性质的物业有天安门广场、国家博物馆、核电站等等,这些特殊性质物业的保安有着特殊要求或者更严格的作业能力,所以工资相比较而言也高一些。还有明星保镖一类,工资也高。但他们的占比一定是少数,多数保安从业人员要服务于一般性质的物业,尤其是小区物业。
小区物业愿意支付的管理费与物业服务企业对管理费的渴求存在很深的矛盾。物业服务费一高,小区业主们每月支付的必须费用就会增加,这种增加会伴随着生活压力不可避免的心里憎恶“找他们要钱的人!”所以,现实中一些小区业主们集体觉悟,不再聘请物业服务企业,这样的小区日子照样过。
这样的背景下,小区物业所支付的物业服务费怎么可能会很高?如果物业服务企业经理鼓起勇气要求涨点儿物业费……被骂还算轻的,有被解聘的风险就不得不慎重对待。
曾经有物业服务企业面临工资水涨船高,试图说服业委会同意涨一毛钱,这都是经理舌头做足准备之后的努力成果。换而言之,要求小区广大业主们集体增加每平米1毛钱的物业服务费风险都极大。
资金源头就不充沛,加上物业服务企业自身管理方面存在多少不一的毛病,使得非常有限的成本体现为工资之后一比较:绝大多数小区物业保安发现自己这辈子别想与别人攀比收入,只配刚好糊口。
于是,间接满足基本上处于保底水平。
另外,保安员工很可能面临其他各种会有的处罚,进一步削弱本来就不高的间接满足感。
广大小区物业给物业服务企业工作人员尤其是保安工作人员带来的满足感相比较其他行业而言没有优势。如果说车间员工奋力工作能带来生产效益,而小区物业工作人员奋力工作估计只能换来好评。试图增加物业管理费,势必触动业主们最敏感的神经,经理们很清楚最好不要这样。
那怎么办呢?很简单,弹性化管理。
弹性化管理就是在不违背原则的前提下,尽最大努力兼顾被管理一方的感受,满足其合理性诉求。这里所说的被管理一方具体就是保安们。
一名员工的待遇是直接满足和间接满足之和,即:
员工满足感=直接满足+间接满足=工作内容很喜欢+(薪资+受尊重程度+后勤保障+上班可以摸鱼+其他方面)
12小时值班的保安能自觉不摸鱼的非常罕见,摸鱼的具体表现包括但不限于:脱岗、玩手机、睡觉等等,其中以玩手机最为常见。
职场上,不会反对“禁止玩手机”的人包括:
(1)待遇极高的人;
基本上不包括保安。
(2)玩手机非常方便而不容易被抓的人;
移动岗位、电工、客服管家这些人不反对“禁止玩手机”,绝不是真的不玩手机,而是因为他们玩手机不容易被发现。
相比较,固定岗的作业人员就可怜了,很容易被管得死死的。
(3)一天只工作7/8个小时的人。
这些人由于工作时间比较短,如果双休的话更爽,有充沛的时间自由安排,也不会反对“禁止玩手机”的规定。
相比较,大多数保安即便是不口头上反对“禁止玩手机”,心里面其实早就怨声载道了。玩手机于“大多数保安”而言,具有如下好处:
(1)感觉划得来;
工资不高,两头受气,于是岗位上娱乐娱乐,半推半就一天就过去了。这是很现实的,不要一厢情愿认为保安不对。
(2)有利于学习或者忙自己的;
作者就是保安岗位上爱忙自己的。手机党有好多派别,手游派、追剧派、刷视频派、掌阅派、电子学习派和其他派别。
(3)提神;
依赖于手机促进多巴胺分泌的人,他可以凭借一部手机日夜保持兴奋状态。好的一方面就是上夜班不容易犯困。两害相权取其轻,这是后文要提到的建议。
(4)网络销售。
很久以前我就发现一些同事手机淘宝、微商,就是用手机软件平台做生意,挣取外快。这比上班期间跑摩的要好一些。从前物业巡逻岗上班就直接脱岗,去跑摩的了,这种完全脱岗的行为不提倡,因为连值班都算不上了。
这些技巧虽然不能改变“社会底层”的生存现状,但容易使人心安理得的处于这个社会阶层。
一些物业服务企业试图以军事化管理来严格要求他们,这不现实!脱离现实、脱离实际可行性的管理方案不管多么气势惊人、严格要求、声色俱厉,失败的案例比比皆是。
管理结果不是以管理人员的个人意志为转移的,必须因势利导。如果“咆哮”能解决问题,人类历史就不会研究管理学直到今天。因此,与其严格要求,倒不如比较严格但能完全落实,这句话可以总结为:
100%严格要求=70%的落实
不如——
70%比较严格要求=100%的完全落实
所谓100%严格要求需要具备一些条件,这里不是军队,很难落实。只要看看政府部门……这个无论如何必须100%落实为人民服务精神的地方,是否落实了?相比较,就知道广大小区物业落实这样的100%有多么困难!
是否听起来莫名其妙?为什么要制定70%的比较严格要求但要100%的落实?
因为,严格要求的规定不能100%落实反而有害,它违背了《孙子兵法》当中的“信”原则。70%的比较严格要求,虽然没那么严格但是富有弹性,结果100%的落实效果更佳!
现实中一些管理莫名其妙,因为很明显一些现象被忽略了,最典型的就是管理活动是需要被管理一方配合的,而不是管理人员单方意志输出。由于管理人员大权在握,高高在上的感觉有了,所以根深蒂固的认为“怎么严格要求就必定要达到什么样的效果!”可惜,从古至今,没有读到过这方面成功的案例。最典型的失败案例就是秦国末年的社会治理,过于严苛的规矩会官逼民反!
严格管理不能落实倒是有一个好处,使得管理人员可以灵活运用“严格的规矩”,选择性的用来打击异己人员。
以车间管理为例,一些非常出色的工人所完成的产量和质量比较拔尖,于是管理人员就会要求这个劳动集体都要达到拔尖工人所完成的产量和质量目标。这看似没错,实则大谬,因为以特殊目标作为普遍性的目标如果没有普遍性的基础,实际上是不可能达成这样的目标的。其后果,就是给少数管理人员谩骂大多数工人提供口实。他们不会一次性的谩骂大多数工人,但会零敲细碎的针对工人一个个、慢慢来,叫嚷道:
“那别人怎么完得成呀!是不是吃一样的饭?你是不是跟别人一样吃饭的?你……!”
伊拉克萨达姆为了惩罚输球的队员,据说使用铁处女(一种酷刑),而他的儿子乌代能让伊拉克足球队员双腿打哆嗦。但是,这改变不了伊拉克会输球的可能性,什么都改变不了。
吴佩孚为了阻止逃兵,编制大刀队专砍逃兵,但这阻止不了他的士兵逃离和众叛亲离的结局。
世上的事情是要懂得顺势而行的,不能逆势。做管理也是这样,与其一个严厉的规矩难以让众人心甘情愿的接受,倒不如制定一个大家普遍愿意接受的规矩但严格执行。
古时候有一个人养了一只猫,他打算规定这只猫一个月下来必须抓多少老鼠并且不允许任何对家里的破坏行为。猫没能做到这点,他严厉惩罚,结果猫跑了,他的管理也就失败了。
于是他重新养了一只猫,他对猫说道:“你一个月抓一点儿老鼠就行了,要求不高;对家里如果造成破坏的话,别太出格就行。”
结果,新养的猫一个劲儿抓老鼠,只不过容易撕破主人的衣服。主人把衣服藏起来,家里的老鼠一天天越来越少,最后非常罕见出现老鼠了。主人付出了一点儿代价,站在猫的角度去考虑事情,结果他的管理是成功的。
这个故事说明正面激励比负面惩罚管理上更实用,忍受一个人的缺点相比较如果能发挥他的优点……只要不太出格,或许有别开生面的意义。这需要管理人员理性、实际的运用管理学相关内容。
作者曾经2015年做保安,守一个车岗,非常认真!完全能独立处理问题,而且绝不会与业主、访客或其他人员发生冲突。像这样做事可以说不用领导操心来管我的,没领导也可以。作业方法很别具一格,说来话长,就是今天估计很多保安也不知道善用方法。那么,是什么原因使得作者十分敬业的态度去完成一个保安工作的呢?
这跟领导的严厉和要求没有半点儿关系!
当时工作的那个岗亭叫4号岗,我还记得,心里给它取了另外一个名字叫“读书岗”。这里还有养爷岗、整人岗。读书岗一天下来有五六个小时很忙,剩下六个小时我可以读书,很安静的、空气又好,树木郁郁葱葱的,这里读书十分惬意!
满打满算有一半时间可以安安静静读书,那时候领导没有说我的,我担心失去这个岗亭,做事也就十分认真,争取让领导挑不出我的毛病。但是后来,给我调换了岗位,结果调换的岗位特别忙、马路上传来的噪音非常大,人就不耐烦了。
新调换的岗位其实有的人想做……我是知道的,不明言。这样一调换,结果那人工作不耐烦,上班裤腿一卷,跟做爷似的。而我呢,领班说“上班不允许看书!”结果我也闹情绪。领导吼啊、叫的没用,没有谁怕谁的,这样管理不顾对方考虑,结果就是两头失败。
自己打工以来都在研究管理,当时就得出一个结论:要想让一个员工热爱某个岗位,一定要满足他的某些想法或者说个人需要,这种满足最好是与岗位本身结合,就能长期有效而不会因为工资比较的高低有所波动和动摇。
那个人可以多加一些工资。至于作者要读书干嘛的,不影响他的主要工作,而且因为这种满足感能带来工作积极性和创新动力恰是公司需要的。为什么不干脆满足他之所需?这样一来,皆大欢喜,管理就要容易得多。
管理如同治水,与其严厉的堵(很凶!),不如因势利导,满足被管理一方的特殊需要(一定程度容忍对方特殊行为),这样反而能够成就岗位人员的工作积极性和敬业精神。
实际上,100%的严格规矩要100%落实几乎不可能,因为需要基础,这些基础包括:
(1)比较高的薪资;
既然是比较出来的,普遍而言就不可能高工资,物业小区更不可能。
(2)崇高信仰;
中国共产党党史上可以说没有很发达、很富裕,尤其是革命年代是很困难的。但是,之所以严格的规矩能落实是因为绝大多数党员和群众以崇高信仰而心甘情愿的约束自己并且作为行为意志的目标。这就突破了一般管理要素的局限,很了不起!
(3)管理一方绝对支配被管理一方;
山西黑砖窑的管理方式就是棍棒式管理,完全否定被管理一方拥有的基本人权。这种管理方式所造成的代价就是管理双方根本对立和创新动力的完全丧失。
这种管理方式是违法犯罪,无论如何不提倡。实际上,就一般合法的企事业单位,管理一方要想完全支配被管理一方的意志这没有现实基础。出格的管理做法会换来法律责任追究和员工报复性反抗,于管理人员自身而言承受风险也不划算。
又如厕所浴室安装摄像头,这是违法管理;管理人员辱骂员工、甚至暴力侵犯,不仅会受法律追究而且有承受员工报复性反抗的可能性。管理要理性。
(4)合法合理的前提下,人人都能满足特殊需求。
这除非社会主义六脉神剑的第六剑,不然做不到这点。14亿人口,可以理解为14亿个特殊要求,今天这样的管理水平不可能实现这样理想化的目标。
企业的本质就是资本增长,倚靠雇佣关系实现剥削工人剩余价值,这就导致工人阶级的根本利益与企业发展的根本动力存在本质矛盾。企业组织从管理学角度而言它的发展有其局限性,无法满足人人与日俱增的生活质量要求,这是企业日后会走向没落的原因之一。企业不是永恒的组织,比“国家”的寿命更短,老板和他们的管理人员的头脑没有这个格局去想这一类问题。
过于理想化的基础不现实,因此管理人员以100%严格规矩来100%落实就没有底气!再次重申:山西黑砖窑的霸道管理不合法、不合理,也会给管理人员自身带来危险。
顺便一提,还提到了“合法合理”,意思就是公司管理自身一定要合法合理。曾经有员工太出格,公司不敢解雇,而这名员工比公司管理人员还要凶悍(意思就是可以拼命的那种极端分子),就没办法了。原因在于公司自身管理恐怕上不了仲裁庭,而倚靠管理人员的凶恶进行管理……又不靠谱!凶恶的管理人员都是些欺善怕恶的人,真正遇上狠角色,不愿意为公司卖命。
公司管理上合法合理,那么警告、记过、降职、辞退也就师出有名,并且受国家法律支持。员工不服从,甚至打闹,是可以报警处理的。可惜一些公司过于强势,导致自身管理失去法律基础和道德伦理的舆论主导地位,一厢情愿的倚靠管理人员的强势来压迫工人。其结果就是管理上的效果适得其反,管理双方矛盾尖锐、几乎完全对立,这属于失败管理。
既然没有100%严格管理的基础,实事求是的进行70%的比较严格管理又有何妨?计划一个比较宽松的规矩大家都愿意遵守,那么100%严格落实就有群众基础。多少管理人员和自认为能做管理的人员能明白这个道理?
好了,不理论了,以公司目前存在的问题展开70%比较严格管理方略,看看怎么整改?目前公司在物业服务活动中就局部而言有如下问题:
1、值班睡觉现象;
原因分析:
(1)寝室管理不到位;
五六个人住的寝室,只要有一个没素质东西就会彻底摧毁其他成员的正常作息。
解决办法:坚决清理那些东西!
(2)公司制定的转班时间有问题;
这个问题比较明显,不知公司管理层是何考虑?每月中旬16日从早上7点上班到下午1点就交接班,开始转班。接班的人上到晚上7点然后下班,再第二天正式上白班。那个准备上晚班的人,下午满打满算睡5个小时,结果却熬一整夜!从科学角度来讲,一个人熬一次夜,需要一百个晚上来弥补,可想而知刚转班的那几天岗位上睡觉现象有多么严重?
这是员工们的不对吗?
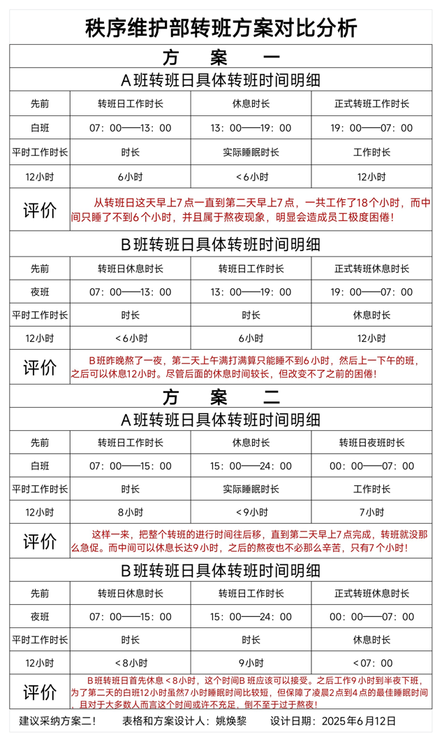
为了清晰、深刻、生动的描述转班时间的合理与不合理带来的影响,我制作一张数据表格,请参考:

看图,方案一和方案二之间对比。很明显,方案一的下午1点钟转班过于急促,恨不得立马转过来,所造成的结果就是无论是之前白班还是夜班前段时间都休息太短了。尤其是A班更累,因为中间只休息了不到6小时紧接着又连续熬夜12小时,之所以后面的日子夜班容易犯困,与这种不恰当的转班时间不能说不无关系。
方案二是建议下午3点钟开始转班,时间上就不那么急促,一直到第二天的早上7点这个班才算转完。中间各自都有7/8/9个小时的休息时间,值班时间也大概这个时长。这样就挺均匀。
解决办法:采纳方案二,制定相对较为合理的转班方案。
(3)员工自身的原因;
一些员工不自律,正儿八经休息他很兴奋,正儿八经要上班他就犯困。这样的员工如果只是影响到他个人,公司看能不能有其他挽救的办法?如果属于低素质员工,就是那种不顾别人正常作息而“淘气的孩子”,这样的成年人建议解雇,且不违反《劳动法》,公司必须当断则断。
解决办法:挽救和解雇,只影响到他个人的建议挽救,管不住他自己也破坏集体纪律的坚决解雇。
2、上班玩手机;
首先,要弄清楚什么是“玩手机”?
玩手机严格意义上来讲是指用手机玩游戏或者观看娱乐性质的视频内容。如果用手机阅读、刷题、看新闻、熟悉手机操作、购物、交流等,这些还不能称之为玩手机。
按照公司管理层的认知,员工除了老老实实的做与工作相关的活动之外,不允许哪怕只是可能耽误工作的活动。这样的管理很霸气,反对这样的管理需要勇气。
这样的霸气不实际,不玩手机的集体非常罕见。大多数集体都有一个共同特点:就是制定各种严厉的规矩。导致很有趣儿的现象:上班打牌赌博的领班,一转脸声色俱厉的谩骂某保安值班玩手机。
肯定有坚决不玩手机的,我相信国务院的保安们是不玩手机的,他们是有管理基础的,就是上文分析的基础。大多数物业有这样的管理基础吗?
不仅如此,员工就业还会考虑划不划得来?为了划得来,他们一定会用自己的方式去赚取时间或者轻松些、愉快些,譬如值班玩手机。
管理人员装:“那就别在这儿做!”(没有一个管理人员自己是不玩手机的)
这种选择性严厉,导致人员流动性加大。广大物业普遍存在一种现象:就是新员工的占比超过了50%,如果以超过半年就能称之为老员工的话,新员工的占比将超过70%或80%!
老员工尤其是门岗需要老员工其重要性是不言而喻的。
广大业主们就是物业所有权的老板,这些“老板们”素质是参差不齐的,很正常。所以,规制型管理不可能在目前国民素质条件下严格落实。一旦超过10%的业主或者20%的业主对物业服务企业持反感态度——哪怕物业服务企业是对的,都会面临服务合同不续签的风险!
所以,物业管理要注重“管理弹性化”,注重灵活变通。物业门岗很难规制型管理,为了防止或降低“坏人”进小区的可能性,物业服务企业必须依赖老员工发挥作用。
老员工对业主们熟悉……凭感觉就能拦住“坏人”。
要留住老员工,就得满足他们的特殊癖好。譬如作者爱看书、有的老员工爱钱(给他加工资)、有的不上夜班、有的爱刷视频等等,不妨视情况满足。那套看似有理、实为“狗屎”一样的严格规定不得不重新审视,审视是不是脱离实际了?
做管理要面对实际,需要在严格管理和人性化管理之间找到一个平衡点。上班玩手机有如下好处:
①员工感觉划得来,更热爱岗位;
②可以防止困倦,不会上班睡觉;
③可以方便电子学习、做功课,有利于提升文化水平;
④转移冲突注意力,缓和同事之间的矛盾。
解决办法:既然玩手机有好处,不妨就控制一个度,不至于太离谱!如果业委会问,也好解释些。
这个度把握好,建议“规范”玩手机:
(1)玩手机的姿势要端端正正;
不能躺、不能斜着腰、不能趴着,不然这样玩手机任哪个业主见了都会火大。
(2)尽量避免客流量多的时候玩手机;
除非您的形象非常好,人见人爱,大家都包容你玩手机。不然,还是悠着点儿!
(3)避开一些重要人物然后再玩手机。
譬如公司重要领导来了,业委会成员来了,就把手机放一放。可以考虑给对方敬个礼,这样对方会很爽,领导们是很有虚荣心的,满足对方的虚荣心,然后等这种领导走了之后接着玩手机。
玩手机的现象泛滥,管理人员要掌握好技巧,这些技巧例举如下:
(1)宣传玩手机的坏处;
以关心者的姿态去影响沉迷于玩手机的员工,效果相信会更好,与其对立倒不如顺势而行。礼貌的告诉对方,玩手机坏处如下:
①长时间玩手机伤视力;
②长时间玩手机伤颈椎骨;
③长时间玩手机,人的头脑会依赖于电子产品;
④工作时间,过分玩手机会降低职业素养。
通过宣传,相信一定有积极作用的。因为员工也是人,他要为自己的健康考虑的。
(2)建议大家做眼保健操;
这比千篇一律的训练更有意思,以保障视力有利于小区安全为由做眼保健操,实际上是为缓解玩手机给眼睛带来的负面伤害。这样管理为员工健康考虑,无意中起到积极宣传的作用和增强集体的凝聚力。
(3)管理人员管理掌握好分寸。
管理人员如果不方便直接说不可以玩手机,或者可以玩手机,不妨采取迂回路线。即把规矩设定一个底线,然后明确这个底线,如通知员工:“看手机不能趴着、斜着腰、仰着……否则将理直气壮的处罚!”
这样管理就是典型的规矩不严厉,但70%的规矩容易100%落实。
这是关于玩手机的问题,非常普遍,所以作者也是重点论述。
3、言语暴力;
即便是没有业主投诉,物业内部人员发生言语暴力的概率都比较高。沟通环节是一个很重要的环节,物业服务活动沟通环节极端重要,沟通最普遍的方式就是话语沟通。
从各级领导再到同事,这些已经做保安或者离保安很近的人他们言语态度和嘴里内容很像民国时期的军阀,不可一世!明明物业服务行业的人,说话戾气十足,这在物业服务活动中没有养成良好言语习惯,所以一定有意无意的要与业主、访客发生冲突。
解决办法:
(1)话语能力平时要多加培训;
管理人员素质要高,话语能力要强,能够做到这点于物业服务企业来说太难了。
(2)公司内部成员之间的沟通一定要养成良好的用语习惯;
禁止飙脏话、大叫大嚷、甚至肢体攻击性行为。尤其是管理人员,自从做官之后忍不住生成一股戾气,公司要做到内部成员文明礼貌沟通真不容易。
但是又必须做到这点,不然戾气就会外延;做到这点了,良好的言语风尚也会外延。
(3)将言语之美纳入企业文化;
会说话的人、说话有亲和力的人是有品格之美的,这样的君子说话人家就愿意听。不会说话、说话粗暴的人,他人要么不愿意听、要么是没办法不得不听。
企业文化是企业建设很重要的组成部分,把言语之美纳入企业文化建设当中,尤其是物业服务企业这相当重要。
(4)招聘高素质人员。
物业服务企业落实这点实在不容易,因为很多物业经理素质都有问题。而高层领导以搞钱为主,哪有兴趣高素质建设?他们也不知道该怎么建设,没有任何可靠机制能够保障领导素质过硬,物业管理水平面临崩溃!
4、根深蒂固的内部歧视。
从前,只是在报纸上看到用人单位把摄像头安装在厕所或者浴室,直到有机会亲眼看见厕所和浴室安装摄像头我才修正自己的三观:没有我看不到的,只有我想不到的。他们的实践方向与书上阐述的仁义道德完全两回事。
同事穿着三叉裤来上厕所,我提醒:“有摄像头。”
“没事。”
那经理一定会咆哮:“厕所没给你们装门是不是?”
我从未见过经理来我们员工宿舍上厕所或洗澡。
这就是典型的内部歧视。多了!
工作群里面经理要求我们把手机壁纸更换成公司要求的壁纸,实际上就是公司的海报要贴在我们手机界面了,并且要检查。于是做做样子,太恶心了!
发现物业内部管理有一个奇葩现象,就是有什么会议、演练活动、培训等,一定要让夜班弟兄来进行。本来夜班白天就不好睡觉,这样一来得提前一两个小时赶到指定地点,把花在路上的时间加在一起起码一个半小时。是什么原因导致这样的现象,恨夜班的人么?
不胜枚举,如果说外界带给我们压力,而内部管理不善如同雪上加霜。
解决办法:公司内部管理要把合法、合理列入原则!
总结
上文比较长,不妨总结,回味下,将印象深刻。
做保安不容易,不仅活儿没有想象的那么简单,还得忍辱负重,要做好这样的觉悟——受气!
1、 保安工服既不轻便保暖,也不宽松凉快;
2、 两头受气;
3、 转班累人;
4、 容易碰见熟人。
上面这是直接“满足”,间接满足方面,只说一点就够了:
“保安这一行普遍工资不可能会高,尤其是小区物业。”
做清洁工也不容易,工资不仅低的可怜,她们的主管骂起人来的时候,我告诉你们:“这辈子我不止亲眼见过两次,清洁工主管骂这些老年人就跟骂孩子一样的。”
作者青年时做保安,每次清洁工往我岗亭前路过,我都给他们敬礼!所以,他们背地里有什么知心话跟我说,我就认真听,所以知晓清洁工都不容易。
物业秩序维护部通常面临的问题是:
1、 值班睡觉想象;
解决办法:(1)加强宿舍纪律;(2)制定合理的转班方案;(3)解雇顽固性不守纪律的人。
2、 上班玩手机;
解决办法:控制好一个度,规范玩手机,不要太离谱。
3、言语暴力;
解决办法:(1)话语能力培训;(2)尤其是领导要养成良好的用语习惯;(3)将语言美纳入企业文化;(4)招聘高素质人员。
4、根深蒂固的内部歧视。
解决办法:公司内部管理要把合法、合理列入原则!
每个物业服务企业都想把规矩制定的很严厉,方便讨好甲方,形成辞令(实际又做不到)。管理层那些比较高工资的人,也乐于看见基层工人疲于奔命!结果事与愿违,管理的效果被大打折扣,甚至背道而驰。在工人阶级面前吼没用,因为最不遵守规矩的就是这些管理人员。
究其根本原因,物业服务企业难以100%立规矩(规制型管理),然后100%落实,是因为欠缺规制型管理的基础:
1、 比较高的薪资;
2、 崇高信仰;
3、 管理一方绝对支配被管理一方;
4、 合法合理前提下,人人都能满足特殊需求。
做到其中之一就具备规制型管理的基础。第4项眼下非常困难,第3项很可能涉嫌违法犯罪(如缅北、黑砖窑),第2项只有共产党有,所以只剩下第1项了。
试问:第1项比较高的工资大多数企业有吗?可以肯定这么讲:大多数企业是没有比较高的工资的。
阅读过《资本论》的人很容易同意作者的观点,实际上大多数企业甚至在边缘中挣扎生存,他们的利润空间被技术、品牌垄断的大企业挤压得刚好维持生存。由于大众传媒广为宣传成功故事(其实是极少数),忽视了绝大多数用人单位没有规制型管理的基础,其中的根本原因是:“占99%的中小企业承担99%劳动力,却只占有1%的市场;而占1%的大企业只承担1%的劳动力却占有99%的市场!”
要从社会总产能去看待这句话,利润的总分配大企业集团有很强的优势,优势可以说全方位的。广大中小企业只剩下一杯羹,这就意味着99%的消费者不可能高工资,哪个国家做到了99%的高工资?美国没有、日本没有、德国、法国……都没有!其根本原因《资本论》里面描述的很清楚,自由资本主义会形成垄断资本主义,财富集中又加速这一过程。
以广大物业服务企业为例,他们的资金来源本来就是广大业主群众一人凑一份子,试想有多少钱?而且任何一个业主都有权看他们的账簿。所以,物业服务企业不是一个可以谋取较高利润的地方。
极个别很发财的物业服务企业改变不了这个行业整体弱势的地位,绝大多数物业服务企业实际上缺乏规制型管理的基础。实现不了规制型管理,于是喜欢100%立规矩,70%落实,可笑!
不如实事求是,把规矩70%立起来(在甲方面前要说100%),然后100%落实。用赫茨伯格的双因素理论来总结物业服务企业保安的待遇就是:
员工满足感=直接满足+间接满足=工作内容很喜欢(低)+[薪资(低)+受尊重程度(低)+后勤保障(可以高)+上班可以摸鱼(适度的话也能行,可以高)+其他方面(可以高)]
看上面公式,首先保安这个工作内容普遍而言谈不上喜欢,所以满足度低;薪资这是间接满足的主要项,已经分析了物业服务企业不会普遍工资高,所以满足度低;尊重程度方面我和大家一样做过保安,被打的时候都有,所以满足度低。那只有后面三项了,譬如寝室管理的不错、伙食也好、上班可以玩,别太出格,还有其他方面,具体涉及一些员工的特殊个人需求。
后面三项其总和可能没有直接满足和薪资那么有影响力,但是加起来也会影响到员工的取舍和工作积极性。面对现实,既然广大物业服务企业没有直接满足和薪资方面的优势,那就从后面三项去满足员工也未尝不是一种可供选择的人力资源战略。
不然,一项战略优势都没有,会陷入管理上的困境。
2025年9月26日
撰写人:无产阶级管理学研究者 姚焕黎
消防知识、消防器材、消防技术、消防法规的学习交流中心 --消防百事通--一起来关注 www.fire114.cn