在智慧消防建设的深入推进中,消防设施物联网系统已成为提升城市火灾防控能力的重要技术基础。系统的三层核心架构——感知层、传输层和应用层——通过分工协作,实现了从数据采集到智能决策的完整闭环。
一、系统架构概览
上海市工程建设规范《消防设施物联网系统技术标准》(DG/TJ08-2251-2018)与国家《城市消防远程监控系统技术标准》均采用分层设计:上海标准自下而上为感知层、传输层、应用层和管理层;国家标准为感知层、传输层、支撑层和应用层。虽然命名略有差异,但两者都以感知、传输、应用为核心,便于职责划分、模块化扩展及标准化实施。

图:消防设施物联网系统架构图
(出自上海市工程建设规范《消防设施物联网系统技术标准》DG/TJ 08-2251-2018)
感知层负责消防设施数据的采集,是系统的信息源头;传输层完成数据的安全传输,是连接感知与应用的信息通道;应用层通过数据的深度处理和分析,将采集到的信息转化为可操作的消防安全管理服务。这种架构的设计充分考虑了消防工作的实际需求,既保证了数据采集的全面性,又确保了信息传输的安全性和应用的有效性。

图:远程监控系统构成图
(出自国家标准《城市消防远程监控系统技术标准(征求意见稿)》GB 50440-202×)

图:远程监控系统连接图
(出自国家标准《城市消防远程监控系统技术标准(征求意见稿)》GB 50440-202×)
二、感知层:数据采集的基础设施
感知层是消防物联网系统的"神经末梢",其核心功能是通过多种感知设备对消防设施的运行状态进行实时监测和数据采集。
传统的消防监测往往局限于火灾自动报警系统的运行状态监测。随着物联网技术的进步,感知设备种类和监测范围已发生了质的扩展。当前消防物联网系统可采集的数据维度包括:传感器采集、电子标签识别、视频采集终端获取,以及基于物联监测和物联巡查的行为数据。监测对象已从传统的报警系统扩展到消防水泵控制柜、风机控制柜、消防管网的水压和水温、消防水箱液位等各个关键维度。
这些感知设备能够实时采集相关数据,为消防设施的智能化管理提供了丰富的数据支撑。数据采集深度和广度的深入拓展,显著促进了消防设施的智能化管理,为火灾预防和应急处置奠定了坚实的基础。
尽管感知技术取得了显著的进展,但市场上普遍缺乏统一传输协议与质量认证——由于缺乏强制性的统一标准与监管要求,仅少数设备具备国家标准协议和CCCF认证,导致同类设备质量参差不齐,且在服务商变更或系统升级时常因协议不兼容被迫重复采购、增加成本。
为此,应由行业标准化组织制定并推广统一的感知设备传输协议与全面质量认证体系,强化质量监管,并促使设备制造商、物联网服务商与标准机构协同维护兼容性标准。2025年11月14日,由瑞眼科技主导起草的团体标准《消防水压信息采集装置》(T/CFPA 48-2025)正式发布,规定了该装置的术语定义、技术要求、试验方法和检测规则等内容,为消防水压采集装置的规范化生产和检验提供了统一的技术依据。
三、传输层:数据流动的信息通道
传输层的职责是将感知层采集的数据安全、高效地传输至应用层。当前消防物联网系统的传输技术呈现多元化特征,主要包括LoRa、NB-IoT、4G/5G和有线连接等多种方式。
各种技术各有优劣,适用于不同的应用场景:LoRa具有低功耗、长距离的优势,适用于独立式设备监测,但传输速率较低;NB-IoT穿透能力强、成本低,适合室内和地下环境,但不适合实时性要求极高的应用;4G中的CAT1技术因其成本低、覆盖广而被广泛采用,5G则提供更快的数据传输能力;有线连接虽然稳定可靠,但安装成本高、灵活性差。
在实际应用中,用户信息传输装置与报警主机之间大多采用RS-485或RS-232的有线串行连接方式,以保证数据的连续性和安全性;而与消防物联网平台的通讯一般通过无线的方式。为应对信号较弱区域(如地下水泵房)的通讯困难,个别服务商采取了有线与无线并用的策略,形成冗余设计,显著提高了系统的可靠性。在设计阶段应重点考虑采用冗余通信网络,定期检查和测试所有通讯线路和设备,确保系统的稳定运行。
四、应用层:数据转化为价值的枢纽
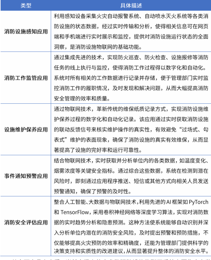
应用层是消防物联网系统的价值体现,它将感知层采集、传输层传输的数据转化为可操作的消防安全管理信息。根据应用功能的不同,主要包括五大类型:

图:消防设施物联网应用主要类型
当前市场上大多数消防物联网系统主要集中在监测运行状态和发出预警通知,只有少数服务商能提供维保管理和安全评估等更为智能化的应用。为了真正达成智慧消防的目标,行业应进一步开发人工智能和机器学习等先进的数据分析技术,深入挖掘消防数据的价值,为管理部门提供更精准的风险评估和预测支撑,推动消防物联网从监控预警向智能决策进化。

消防知识、消防器材、消防技术、消防法规的学习交流中心 --消防百事通--一起来关注 www.fire114.cn