
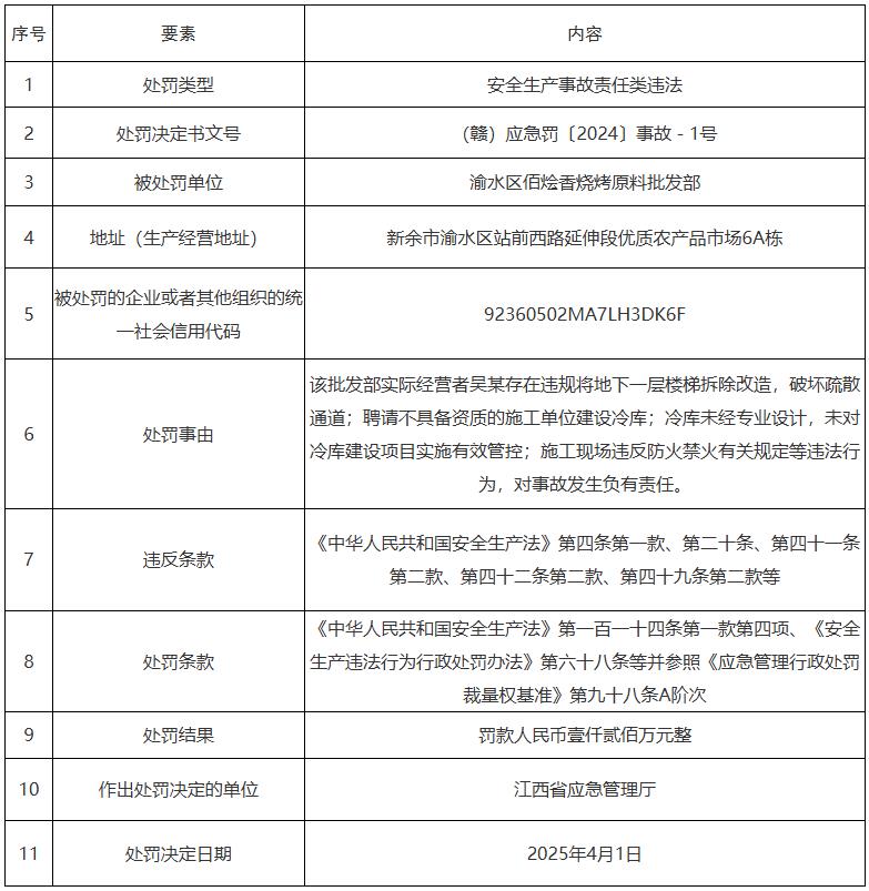
江西省应急管理厅网站2026年1月6日公示新余“1·24”特别重大火灾事故相关责任单位和责任人员的行政处罚信息。相关处罚决定均已在2025年4月作出,其中渝水区佰烩香烧烤原料批发部被处以罚款人民币1200万元整。
据新华社此前报道,2024年1月24日15时22分,江西省新余市渝水区佳乐苑小区临街商住综合楼发生特别重大火灾事故,造成39人死亡、9人受伤,直接经济损失4352.84万元。日前,国务院常务会议审议通过了《江西新余佳乐苑临街店铺“1·24”特别重大火灾事故调查报告》。经国务院调查组调查认定,这是一起因涉事房主违法违规改变商住综合楼地下一层用途用作出租经营,冷库建设施工单位违规建设冷库时起火,涉事建筑先天存在防火分隔重大缺陷,教育培训机构和宾馆违规经营,属地有关部门专业监管和行业管理失职缺位,地方党委政府安全领导责任落实不到位,导致了生产安全责任事故。
江西省应急管理厅此次公示的“(赣)应急罚〔2024〕事故-1号”处罚决定显示,渝水区佰烩香烧烤原料批发部实际经营者吴某存在违规将地下一层楼梯拆除改造,破坏疏散通道;聘请不具备资质的施工单位建设冷库;冷库未经专业设计,未对冷库建设项目实施有效管控;施工现场存在违反防火禁火有关规定等违法行为,对事故发生负有责任。该行为违反《中华人民共和国安全生产法》第四条第一款、第二十条、第四十一条第二款、第四十二条第二款、第四十九条第二款等。江西省应急管理厅对其罚款人民币1200万元整。处罚决定日期为2025年4月1日。
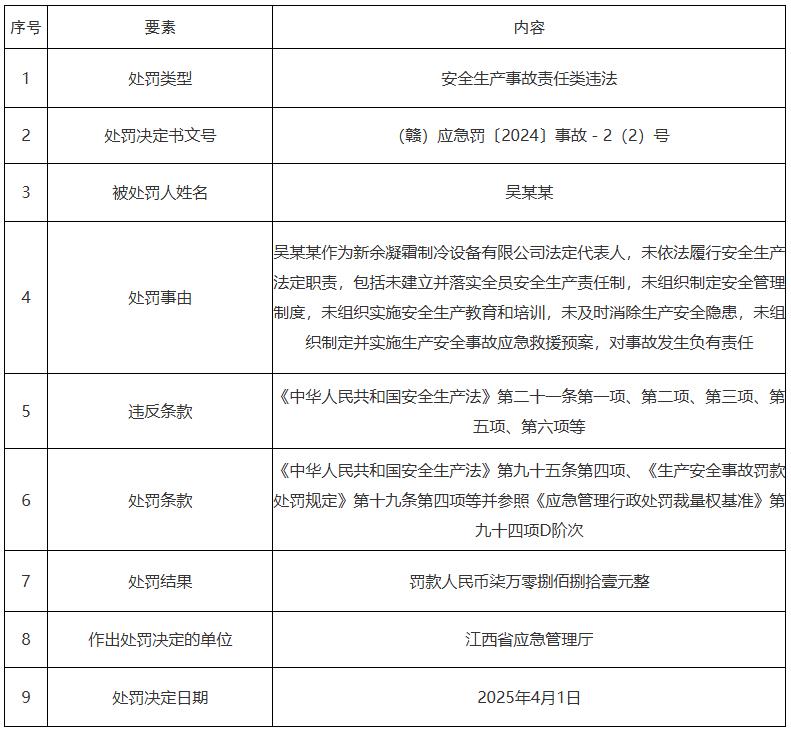
此外,“(赣)应急罚〔2024〕事故-2(2)号”处罚决定显示,吴某某作为新余凝霜制冷设备有限公司法定代表人,未依法履行安全生产法定职责,包括未建立并落实全员安全生产责任制,未组织制定安全管理制度,未组织实施安全生产教育和培训,未及时消除生产安全隐患,未组织制定并实施生产安全事故应急救援预案,对事故发生负有责任。被罚款人民币70881元。
“(赣)应急罚〔2024〕事故-3(2)号”处罚决定显示,柳某某作为新余市博弈教育咨询有限公司法定代表人,未依法履行安全生产法定职责,包括未落实安全隐患排查治理工作机制,未督促、检查安全生产工作,导致未及时消除上述安全事故隐患;未组织制定并实施本单位的生产安全事故应急救援预案,对事故发生负有责任。被罚款人民币244535元。



来源:江西应急管理厅
原文链接:https://yjglt.jiangxi.gov.cn/jxsyjglt/col/col61155/content/content_2008361497431904256.html
消防知识、消防器材、消防技术、消防法规的学习交流中心 --消防百事通--一起来关注 www.fire114.cn