2026年4月14日,山东省住房和城乡建设厅官网发布了关于印发《山东省建设工程消防验收备案告知承诺制实施细则》的通知鲁建消〔2026〕3号,该文件为符合条件的低风险小型建设工程开辟了一条"承诺即备案、材料极简、事后抽查"的快速通道,同时通过5%抽查、15日必检、违诺三年禁入等机制严守安全底线。也明确了可以不需要办理消防审验的三类情况。

山东省住房和城乡建设厅关于印发《山东省建设工程消防验收备案告知承诺制实施细则》的通知
鲁建消字〔2026〕3号
各市住房城乡建设局、行政审批局:
为优化营商环境、便民利企,进一步明确我省建设工程消防验收备案告知承诺制有关要求,切实提升消防验收备案质效,省住房城乡建设厅研究制定了《山东省建设工程消防验收备案告知承诺制实施细则》,现印发给你们,请认真贯彻执行。
山东省住房和城乡建设厅
2026年4月7日
山东省建设工程消防验收备案告知承诺制实施细则
第一章 总则
第一条 根据《中华人民共和国消防法》《建设工程消防设计审查验收管理暂行规定》等法律、规章和有关规定,制定本细则。
第二条 本细则适用于山东省行政区域内一般项目的消防验收备案告知承诺制管理。一般项目可以按照正常流程申请消防验收备案,也可以采用告知承诺制的方式申请消防验收备案。
第三条 省住房城乡建设厅负责指导监督全省消防验收备案告知承诺制管理工作,县级以上人民政府住房城乡建设部门依职责承担本行政区域内消防验收备案告知承诺制监督管理工作。
第四条 消防验收备案告知承诺制实行全程网办,各地可以结合实际纳入建设项目联合验收“一件事”集成办理。
第五条 各级住房城乡建设部门应当加强消防验收备案告知承诺制的宣传引导,在线上审批系统、政务服务大厅、微信公众号等及时更新、发布办事指南,主动公开相关政策内容、办理流程及注意事项,提高公众知晓度,为推行告知承诺制营造良好社会氛围。
第二章 办理流程
第六条 按照《山东省建设工程消防设计审查验收实施细则》规定,符合下列情形之一的其他建设工程为一般项目:
(一)总建筑面积不大于3000平方米,建筑高度不大于24米,地下不超过一层且建筑面积不大于1000平方米的办公建筑;
(二)总建筑面积不大于3000平方米,建筑高度不大于24米,地上任一层建筑面积不大于1500平方米,地下不超过一层且建筑面积不大于500平方米的商业建筑;
(三)总建筑面积不大于500平方米且功能单一的地上公共服务设施(公共服务设施包括:1.教育设施,2.医疗设施,3.文体活动设施,4.商业设施,5.金融服务设施,6.社区服务设施,7.市政公用设施;托儿所、幼儿园、儿童活动场所、养老院、福利院、医疗建筑、歌舞娱乐放映游艺场所、桑拿浴室、网吧、酒吧类及具有娱乐功能的餐馆、茶馆、咖啡厅等除外);
(四)建筑高度不大于21米的住宅建筑;
(五)丁戊类厂房、丁戊类仓库。
改变建筑使用功能需要重新办理规划许可、涉及建筑主体和承重结构变动的建设工程,不属于一般项目。
第七条 一般项目符合下列情形之一的,无需办理消防验收备案。
(一)按照国家工程建设消防技术标准不需要进行消防设计的新建、改建、扩建工程。(例如在不改变建筑使用功能、使用性质和总平面布局、建筑平面布置、火灾危险性类别、安全疏散、消防设施布置等原消防设计的前提下:1.进行瓷砖铺设、墙面和顶棚粉刷等装饰装修;2.安装或更换暖通、照明、给排水、家电等非消防类设施设备。)
(二)不改变建筑使用功能、使用性质、原消防设计且未产生实际工程建设行为的事项。(例如:1.营业执照、单位名称或法定代表人等权属和经营主体变更的;2.对原有消防设施设备进行维修、保养等。)
(三)按照法律法规等规定不需要消防验收备案的其他情形。
第八条 一般项目的消防验收备案应当由建设单位(包括自然人或个体工商户、法人、非法人组织等)组织申报。
第九条 采用告知承诺制方式申请消防验收备案的,应当符合以下条件:
(一)建设工程符合规划、建设的法定要求;
(二)申请项目属于本省规定的其他建设工程一般项目,建设单位自愿采用告知承诺的方式申请消防验收备案;
(三)申请项目的平面布置、安全疏散、防火分区、耐火等级、建筑构造、建筑结构、灭火救援设施、消防设施的设置、建筑电气、消防给水、建筑保温、通风和空气调节等设计、施工应符合国家工程建设消防技术标准;
(四)选用的消防产品、建筑材料、装修材料的防火性能均应符合国家工程建设消防技术标准。
第十条 建设单位采用告知承诺制的方式申请消防验收备案,应当充分了解知晓住房城乡建设部门告知的全部内容,承诺提交的消防验收备案表信息属实,愿意承担未履行承诺、虚假承诺的法律责任,以及违诺失信惩戒后果。
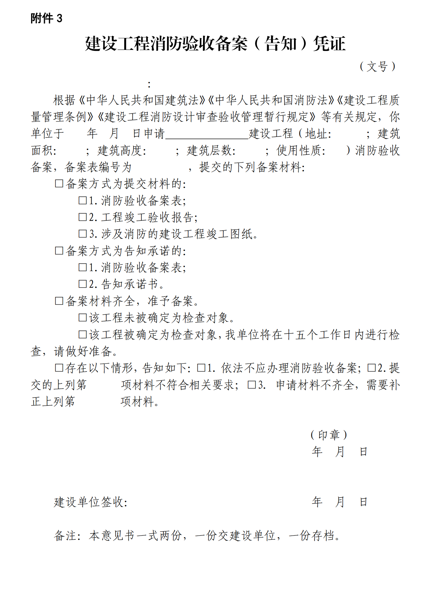
第十一条 一般项目竣工验收合格之日起五个工作日内,建设单位应当通过属地工程建设项目审批管理系统报住房城乡建设部门备案。采用告知承诺制的方式申请消防验收备案的,应当提交下列材料:
(一)建设工程消防验收备案表(告知承诺);
(二)建设工程消防验收备案告知承诺书。
工程竣工验收报告(含消防查验报告)和涉及消防的建设工程竣工图纸等资料由建设单位自行长期留存备查,也可上传审批系统备存。
第十二条 住房城乡建设部门对建设单位提交的申请材料进行审查,消防验收备案表信息完整、告知承诺书符合要求的,出具备案凭证。申请材料不齐全或者不符合法定形式的,一次性告知建设单位需要补正的全部内容。
第十三条 住房城乡建设部门对一般项目按照5%的比例进行抽查,由系统随机确定抽查对象。
第十四条 住房城乡建设部门应当自项目被确定为检查对象之日起十五个工作日内,依据涉及消防的建设工程竣工图纸、国家工程建设消防技术标准和建设工程消防验收现场评定有关规定,核查承诺真实性,完成现场检查,制作检查记录。检查结果应当通知建设单位,并向社会公示。
第十五条 建设单位收到检查不合格整改通知后,应当停止使用建设工程并组织整改,整改完成后申请复查。复查合格后方可使用建设工程。
第三章 监督管理
第十六条 建设单位应当严格执行消防验收备案分类分级管理等有关规定,不得将项目人为拆分、化整为零,规避建设工程消防验收或备案。
第十七条 住房城乡建设部门应当严格按照本细则要求,规范高效开展建设工程消防验收备案告知承诺制工作,不得随意扩大、缩小一般项目范围。
第十八条 住房城乡建设部门应当加强与城市管理或综合行政执法、消防救援等部门、单位的协同联动,强化设计监管、建筑市场监管、工程质量安全监管、消防验收备案、执法处罚等业务间的衔接配合,实现信息共享,理顺执法机制,形成监管合力,共同加强事中事后监管。
第十九条 各市住房城乡建设部门可以结合实际,完善违诺惩戒机制,实施信用监管。
发现采用告知承诺申请消防验收备案的项目实际情况与承诺内容不符,住房城乡建设部门应当责令限期整改,及时消除消防安全隐患。
第二十条 有下列行为之一的,住房城乡建设部门应当依法撤销《建设工程消防验收备案(告知)凭证》,责令限期整改并重新办理消防验收备案,抽查比例为100%,其建设主体三年内不再适用消防验收备案告知承诺制:
1.符合第十九条情形,拒不整改或整改后仍不符合条件的;
2.故意拆分不适用告知承诺制的建设工程,规避应当依法申请消防验收或备案的;
3.采用告知承诺申请消防验收备案的项目实际情况与承诺内容严重不符的。
第四章 附则
第二十一条 本细则自2026年5月11日起施行。






消防知识、消防器材、消防技术、消防法规的学习交流中心 --消防百事通--一起来关注 www.fire114.cn