[回到首页] 欢迎来到消防百事通 消防产品  |  APP下载  |  消防工程群  |   手机站    公众号
  • 资讯
  • 问答
  • 文库
0 我要加群
我要投稿
青鸟消防更名:去掉 “消防”,转向智慧控制
师姐 2026-04-22 09:25:11浏览量:1918
[加微信:fire114119,邀请你加入消防百事通交流群!]

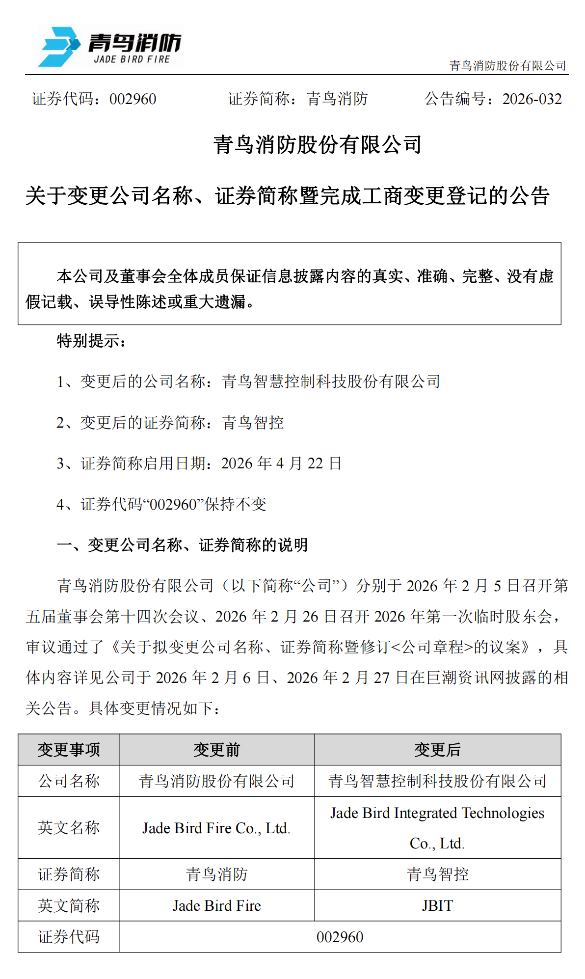
2026年4月21日青鸟消防股份有限公司发布关于变更公司名称、证券简称暨完成工商变更登记的公告。

鉴于公司现有名称中“消防”已难以全面、准确地反映公司当前业务布局及未来发展方向,为更加客观地体现公司在智能控制及科技创新领域的战略定位,公司将名称由“青鸟消防股份有限公司”变更为“青鸟智慧控制科技股份有限公司”,证券简称由“青鸟消防”变更为“青鸟智控”。

本次变更公司全称及证券简称,不会对公司目前的生产经营活动、财务状况及偿债能力产生重大不利影响,公司治理结构及主营业务基础未发生根本性变化。

     

声明:该文观点仅代表作者本人,消防百事通系信息发布平台,消防百事通仅提供信息存储空间服务。
0
条评论
请回复有价值的信息评论
评论

联系方式 | 加入消防百事通 | 关于消防百事通 | 网站地图

消防知识、消防器材、消防技术、消防法规的学习交流中心 --消防百事通--一起来关注 www.fire114.cn

© 2021 消防百事通 苏ICP备19006513号-1

苏公网安备 32099502000190号