在新国标GB6245-2025的框架下,消防泵动力方案的选择,已成为检验一个企业技术前瞻性与商业智慧的试金石。传统电机与专为消防设计的“无过载”电机之间,究竟存在着怎样的本质区别?这不仅是一张技术参数对比表,更揭示了两种截然不同的产品设计哲学与安全逻辑。
一、核心对比:表象与本质
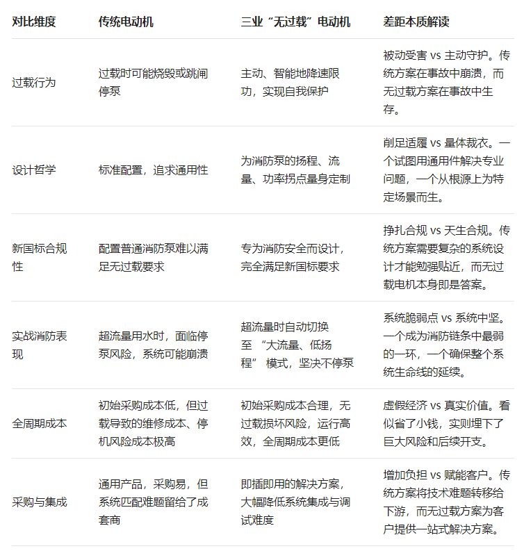
为了最直观地展现二者的差距,我们提炼了最关键的几个维度进行对比:

二、深度剖析:从“能用”到“安全可靠”的跨越
上表的对比清晰地指出,三业“无过载”电机带来的不是简单的性能提升,而是在消防应用场景下,从“可用”到“安全可靠”的根本性跨越。
安全逻辑的颠覆:
传统电机的安全:依赖于外部保护装置(如热继电器)。一旦保护失效,灾难必然发生。这是一种将安全寄托于“保险丝”的被动逻辑。
无过载电机的安全:是内置的、固有的安全特性。其功率拐点是物理特性决定的,无需外部触发,永不失效。这是一种“本质安全”的主动逻辑。
商业价值的重构:
对于水泵厂和成套商而言,选择无过载电机,意味着您的产品具备了 “符合新国标” 和 “在国标下不过载停泵” 的双重核心卖点。这不再是简单的成本支出,而是一项能够提升产品附加值、增强品牌美誉度、并最终赢得更多订单的战略投资。
结语:
在消防这个关乎生命的领域,容不得半点侥幸与妥协。选择传统电机,意味着您选择了不断的风险博弈;而选择三业“无过载”电机,意味着您选择了一份内置的、可靠的安全保障,以及一个更具市场竞争力的产品未来。这早已超越了技术本身的优劣,这是一次关于责任与远见的抉择。
注:本文部分内容由AI生成
消防知识、消防器材、消防技术、消防法规的学习交流中心 --消防百事通--一起来关注 www.fire114.cn