[回到首页] 欢迎来到消防百事通 消防产品  |  APP下载  |  消防工程群  |   手机站    公众号
  • 资讯
  • 问答
  • 文库
0 我要加群
我要投稿
高新投三江“光箭”系列消防应急照明和疏散指示系统助力社会消防安全建设
2024-06-12 10:20:29浏览量:1065
[加微信:fire114119,邀请你加入消防百事通交流群!]

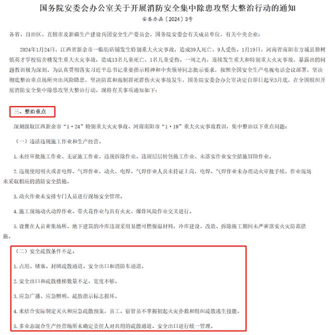
近日,国务院安委会办公室发布了关于开展消防安全集中除患攻坚大整治行动的通知,其中强调了对应急疏散的高度重视和严格管理。高新投三江作为国内领先的消防一体化解决方案供应商,凭借在应急疏散领域的卓越实力,以“光箭”系列消防应急照明和疏散指示系统,支持国家的消防安全建设,为广大建筑群的消防安全保驾护航。

系统介绍

光箭所指,安全所至。高新投三江“光箭”系列消防应急照明和疏散指示系统,是一套集自动定位、实时巡检、智能规划于一体的智能疏散系统。该系统可自动定位首火警位置,高效规划最佳逃生路线,帮助用户迅速逃离危险区域。同时,系统终端产品采用超强EMC防护设计,具备过流自动保护功能和防潮、防尘、防盐雾特性,确保在各种恶劣环境下稳定运行。系统已在产业园区、轨道交通、综合管廊、大型商业综合体、医院、住宅等场所得到广泛应用。

系统特点

算法规划,高度智能

系统通过内部精细化智能算法,实现迅速定位火警位置,进而快速规划出最佳逃生路线,极大地提高了疏散效率

实时巡检,自主报错

终端灯具在正常状态下可自主检测电路的短、断路情况;当出现意外损坏时,可自动向控制器发出故障报警,防患于未燃

组网灵活,管理高效

系统支持多主机多建筑裙楼跨区联网方式、同一控制器集中式及分布式管理,灵活组网,满足不同项目的实际应用需求。

可靠通讯,强劲带载

系统支持多达254台主机联网,单台控制器可管理万级终端。集中电源单回路可选接灯具地址点108个,单回路带载高达200W。

优势与价值

提升安全性

采用NXP新一代i.MX6工业级处理器平台,能够在火警发生时迅速启动系统,帮助用户逃离危险区域,有效提升场所的安全性。

降低施工成本

系统采用两线制布线方式,大幅减少施工用时用料,支持自由拓扑布线,有效提高安装速度、降低安装成本。

美观与实用并重

产品设计轻薄简约、造型美观,能够与多种场景环境自然融合,同时兼具实用性和美观性。

完善的服务体系

高新投三江深耕消防行业近四十年,已建立起遍及全国的三百余家服务网点,为客户提供从系统配置、产品选型、技术调试、产品维护等方面的全流程服务。

经典案例

珠海·富山工业城

⼴州·⽩鹅潭⼤湾区艺术中⼼

成都·第五⼈⺠医院

长沙 长沙南站

杭州·绿城卓越傲旋城

*以上部分图片来源于网络,如侵联删

声明:该文观点仅代表作者本人,消防百事通系信息发布平台,消防百事通仅提供信息存储空间服务。
0
条评论
请回复有价值的信息评论
评论

联系方式 | 加入消防百事通 | 关于消防百事通 | 网站地图

消防知识、消防器材、消防技术、消防法规的学习交流中心 --消防百事通--一起来关注 www.fire114.cn

© 2021 消防百事通 苏ICP备19006513号-1

苏公网安备 32099502000190号