2025年4月8日,河北省承德市隆化县国恩老年公寓突发大火,起火点位于6号楼302房间西北侧,与电动防褥疮气床垫相连的移动插排电源线短路,瞬间引燃周边衣物、衣柜和床上用品。高温烟气钻入吊顶并在隐蔽空间扩散,引燃了天花板和走廊堆放的物品,明火随即蔓延,三楼多处被大火吞没。这场灾难最终造成20人遇难,其中包括19位失能老人和1位护工,直接经济损失高达1274.8万元。
2025年12月30日,河北省消防救援总队官方网站发布“河北承德国恩老年公寓‘4·8’重大火灾事故调查报告”,报告直指多处关键隐患,并对事故原因、责任单位和整改措施作出了详尽的认定。

图:新华社消息

调查显示,国恩老年公寓301–304房间的电路仅以断路器作保护,一个回路既供照明又带插座,未安装漏电保护,短路、过载等风险明显。诸如此类的电气隐患在全国范围内并不罕见:据国家消防救援局于2025年11月9日发布的全国火灾形势报告显示,从2025年1月至10月,全国共接报火灾72.1万起,其中电气故障仍是火灾的首要原因,所占比重达30.5%——这意味着,在几乎每三场火灾中就有一场是由电气故障引起的。电气火灾的严重性不容小觑,特别是在养老机构这样的人员密集场所,因为老人行动能力有限,任何用电管理的疏漏都可能酿成不可挽回的后果。

图:调查报告中对电气线路情况的说明
针对此类隐患,可在养老机构内部署电气安全监测模块。该系统通过组合式电气火灾监控探测器、故障电弧探测器、智慧电箱等智能传感设备,能够对各类电气系统的线路温度、电流、电压、漏电和故障电弧等进行实时监测。一旦接收到异常数据,智慧消防云平台将立刻发出预警,帮助管理人员第一时间排查隐患。

调查报告还指出一个严重问题:事发时消防控制室无人值守。按照《消防控制室通用技术要求》(GB25506-2010),消防控制室应实行24小时专人值班制度,且每班不少于2人;但该老年公寓并未落实这一要求,致使火灾报警信号未能得到及时核实与处置。从火灾报警终端设备出现报警声,到302房间出现大量明火的15分钟之内,始终无人前往消防控制室查看情况。初期扑救与人员疏散的黄金时间因此被错失,火势迅速蔓延至整个三楼。

图:火灾发生时,消控室无人值守
为确保消控室人员履职尽责,养老机构可在消控室内安装人员离岗分析仪,利用AI智能算法实时识别值班人员是否存在缺岗、脱岗或睡岗情况。管理人员可通过平台远程查岗、查看现场视频,及时发现问题并督促整改。系统还会自动记录所有值班情况,为人员考核和事故回溯提供证据。这样,值班人员的在岗状态得到实时监督,确保一旦有警情立即能得到快速响应,赢得宝贵的救援时间。

目前我国已步入老龄化社会,预计到2040年65岁及以上人口将超过总人口的20%,随之而来的是不断增长的养老服务需求,养老机构消防安全的重要性也随之上升。然而,近年来频发的火灾暴露出养老机构内存在的诸多痛点:大量住户年龄偏高、行动不便甚至长期卧床,逃生和救援难度大;机构内人员密集且部分老年人消防意识薄弱,存在不规范用电、用火行为,这些因素叠加,显著提升了火灾风险。
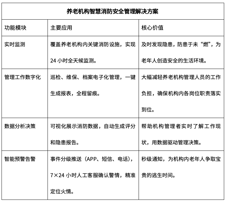
为了避免类似的悲剧再次发生,瑞眼针对养老机构推出了对应的智慧消防安全管理解决方案,旨在通过AI、物联网和大数据等技术,实现消防工作的可视化、智能化管理。

表1:瑞眼推出的养老机构智慧消防安全管理解决方案

调查报告明确提出:应将养老机构安全管理优先纳入智慧城市物联网建设与总体布局,构建全方位的智慧监管体系。通过聚焦消防控制室、失能老人居住房间等重点部位,依托物联传感、视频与大数据,实现对安全出口、自动消防设施、房间安全及值班在岗等的实时可视化监测,及时发现并督促整改隐患。

消防知识、消防器材、消防技术、消防法规的学习交流中心 --消防百事通--一起来关注 www.fire114.cn